-
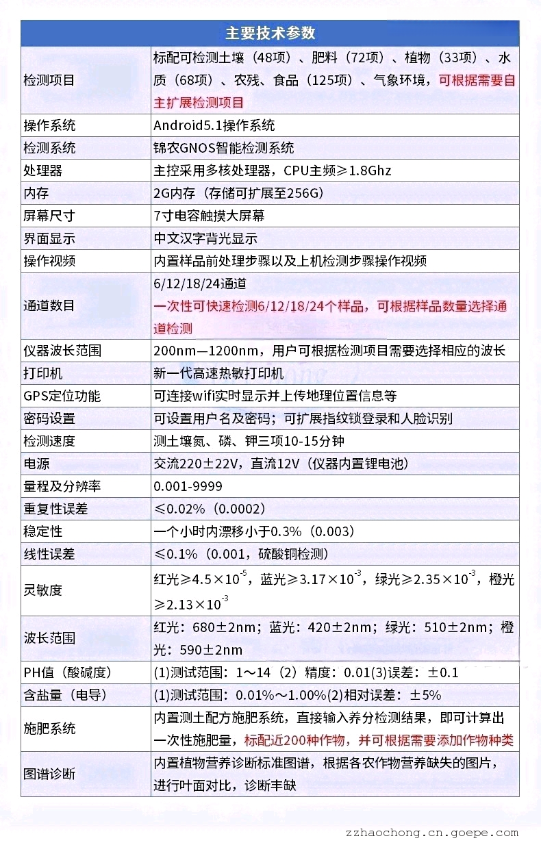
详细信息
1。安卓智能操作系统,采用更加高效和人性化操作,仪器标配wifi联网上传、4G联网传输、GPRS无线远传,快速上传数据。
2.内置作物专家施肥系统,可对百余种全国农业、果树、经济作物的目标产量计算推荐施肥量,依据施肥配方科学指导农业生产。
3.采用双联排多通道设计,一次性可快速检测12个样品,所有检测项目可实现所有通道同时检测,提升检测效率,降低检测成本。
4.内置植物营养诊断标准图谱,根据各农作物营养缺失的图片,进行叶面对比,诊断丰缺。
5.比色槽部分采用标准1cm比色皿,无机械位移及磨损,光路测试定位**,有效屏蔽外光干扰,保证检测结果优于国标要求。
6.仪器具有4G内存,可长期存储数据,并配有上传平台,无需数据线,数据可直接无线上传,方便进行数据管理和数据长期分析。
7.仪器内置新一代高速热敏打印机,检测完成可自动打印检测报告和二维码。
8.高灵敏7寸电容触摸屏,高清晰高交互显示,大程度降低传统仪器的繁琐操作和失误。
9.每个通道均配置四波长冷光源,所有光源实现恒流稳压,保证波长稳定。硅半导体作为信号接收系统,寿命长达10万小时级别。重现性好,准确度高。
10.高强度PVC工程塑料手提箱设计,坚固耐用,便于携带,供电方式为交直流两用,可野外流动测试配套成品药剂。
-












